Auditor Superior
El Auditor Superior, además de las atribuciones señaladas en la Ley, tendrá las siguientes:
- Aprobar
- El Programa Anual de Actividades;
- El Programa Anual de Auditorías, Visitas e Inspecciones;
- El Programa Anual de Evaluaciones;
- El Programa de Fortalecimiento Jurídico Integral, y
- Los demás Programas que requiera el Órgano Superior, para el cumplimiento de sus funciones.
- Verificar la aplicación de las normas técnicas, procedimientos y metodologías a que deban
sujetarse los procesos de fiscalización que ordene;
- Asignar la coordinación, supervisión y ejecución de proyectos, planes o programas y acciones específicas a la Unidad
Administrativa que considere pertinente.
- Crear, modificar, extinguir o fusionar otras unidades administrativas para el auxilio de sus funciones.
- Ordenar la práctica de auditorías a las entidades fiscalizables conforme al programa aprobado;
- Dar cumplimiento, en los términos que determine el H. Congreso del Estado, a los dictámenes de aprobación de
los Informes del Resultado respectivos;
- Detectar, en los Informes del resultado de las auditorías, las posibles faltas administrativas, a fin de
dar cuenta a las autoridades competentes según corresponda, para que continúen la investigación respectiva
y promuevan las acciones que procedan. VIII. Investigar y substanciar, el procedimiento por la comisión de
posibles faltas administrativas graves;
- Ordenar el seguimiento de las acciones promovidas y recomendaciones que radiquen las autoridades
por la comisión de posibles faltas administrativas;
- Ordenar la práctica de auditorías internas a los propios recursos financieros, humanos, materiales y
tecnológicos del Órgano Superior que estime pertinentes, a través de despachos externos, en caso necesario;
- Establecer criterios para la imposición de multas;
- Solicitar a la Secretaría de Finanzas del Estado el inicio del Procedimiento Administrativo de
Ejecución cuando el servidor público y/o personas físicas o morales, públicas o privadas, no
realicen, dentro del plazo de ley, el pago de la o las multas impuestas;
- Expedir las constancias de identificación de los servidores públicos para acreditar
su personalidad en la realización de sus funciones;
- Comisionar a los auditores para ejecutar las auditorias, inspecciones y visitas;
- Certificar, cuando así se requiera, los documentos físicos y/o digitales que obran en los archivos del Órgano Superior;
- Formar parte en los comités que por ley es integrante, y en su caso, designar a su suplente,
que recaerá en un subordinado con nivel de director o coordinador; XVII.Gestionar, en caso
necesario, recursos humanos, materiales y financieros, para el cumplimiento de las funciones
que le competen al Órgano Superior dentro del Sistema Estatal de Fiscalización, y
- Las demás que le confieran otras disposiciones legales aplicables.
Secretaría Técnica
Tendrá las siguientes funciones:
- Fungir como enlace con las instituciones públicas o privadas que el Auditor Superior le encomiende;
- Coordinar las actividades del Auditor Superior que le resulten por acuerdo, colaboración o compromisos
oficiales con otras instituciones públicas o privadas, estatales, nacionales o internacionales;
- Vincular con instituciones públicas o privadas, a través de convenios, las actividades, planes o
programas institucionales;
- Diseñar formatos, directrices, indicadores de gestión y criterios de evaluación de desempeño de actividades,
que deberán cumplir las unidades administrativas, en la elaboración y ejecución de proyectos, planes y programas;
- Proponer, al Auditor Superior, mecanismos de coordinación, programación, control y evaluación operativa y
funcional del personal adscrito al Despacho;
- Recabar información del avance de actividades, planes y programas de las direcciones, coordinaciones
y demás unidades administrativas;
- Informar al Auditor Superior el avance de las actividades, proyectos, planes y programas de las diversas
unidades administrativas;
- Coordinar e Integrar el Programa Anual de Actividades, el Programa Anual de Auditorías, Visitas
e Inspecciones y el Programa Anual de Evaluaciones del año previo al de su aplicación, con la información
que le proporcione cada una de las direcciones, coordinaciones y demás unidades administrativas;
- Promover el diseño, desarrollo y operación de sistemas informáticos que requieran las diversas unidades administrativas;
- Monitorear y analizar la información en los medios de comunicación masiva e informar oportunamente
la que revista interés para el Órgano Superior;
- Difundir la información de las actividades institucionales a través de los medios de comunicación masiva;
- Difundir en el portal oficial las actividades, proyectos, planes o programas y demás información relevante;
- Difundir, por el correo institucional los acuerdos, circulares, lineamientos, Manuales de organización y
procedimientos que sean de observancia obligatoria para los servidores públicos del Órgano Superior;
- Desarrollar, atender y actualizar las cuentas institucionales de las redes sociales y del portal oficial;
- Informar al Auditor Superior del despacho de los asuntos de su competencia, así como de las actividades
que se le hubiere asignado, y
- Las demás que determine el Auditor Superior.
Coordinación de Responsabilidades Administrativas
Tendrá, las siguientes atribuciones:
- Elaborar y ejecutar el Programa de Fortalecimiento Jurídico Integral y proponer modificaciones de manera
justificada, de conformidad a los lineamientos establecidos;
- Detectar las posibles faltas administrativas, a fin de dar cuenta a las autoridades competentes,
para que continúen la investigación respectiva y resuelvan lo que en derecho proceda;
- Coordinar, funcional y orgánicamente, a las Autoridades investigadora y Substanciadora del Órgano
Superior, encargadas de los procedimientos administrativos que deriven del proceso de fiscalización
por la probable comisión de faltas graves;
- Dar seguimiento al avance de la investigación y substanciación de las posibles faltas administrativa graves;
- Informar, al Auditor Superior, la situación que guarda la investigación y substanciación de las
posibles faltas administrativa graves;
- Llevar la agenda de la sala de audiencias y programar las audiencias;
- Vigilar que las audiencias que le competen a la autoridad substanciadora, dentro del procedimiento
de responsabilidad administrativa, se lleven a cabo en tiempo y forma, así como llevar su registro
en audio y video;
- Supervisar que el personal a su cargo cumpla, en el ejercicio de sus funciones, con el Manual
de Organización y Procedimientos de la Coordinación a su cargo y ciñan su actuación a los protocolos
de investigación y substanciación, así como a la normatividad aplicable; y
- Las demás que confieran la normatividad aplicable, el Manual de Organización y Procedimientos de
la Coordinación de Responsabilidades Administrativas y demás que le asigne el Auditor Superior en
materia de responsabilidades administrativas.
Coordinación de Archivo, Normatividad y Transparencia
Tendrá las siguientes atribuciones:
- Mantener actualizado el marco normativo;
- Integrar y actualizar una base de datos con la normatividad y reglamentación de los entes fiscalizados;
- Representar legalmente al titular del Órgano Superior ante cualquier autoridad administrativa o judicial en defensa
de un interés legítimo o exigencia de un derecho, excepto en asuntos que deriven de un procedimiento de auditoría y
fiscalización;
- Elaborar acuerdos, lineamientos, circulares y demás disposiciones administrativas internas que le requieran las
unidades para el desempeño de sus funciones;
- Elaborar y validar juntamente con el área requirente los Manuales de organización y procedimientos que
requieran para el desempeño de sus funciones;
- Elaborar los contratos y convenios en los que el Órgano Superior sea parte;
- Elaborar los formatos de las actas administrativas que le requieran las unidades administrativas,
excepto las que deriven de un procedimiento de auditoría y fiscalización;
- Coordinar la Unidad de Transparencia y cumplir con las obligaciones que le competen al Órgano Superior como sujeto obligado;
- Asesorar a las unidades administrativas en la atención a las solicitudes de información que se les requiera a través
de la Plataforma Nacional de Transparencia y en la clasificación de la información y protección de datos;
- Coordinar la gestión de la información que produzca, genera o reciba, así como coordinar las funciones del archivo, y
- Las demás que le asignen otras disposiciones legales, así como el Auditor Superior.
Dirección Auditoría y Revisión de Cuenta Pública
Tendrá las siguientes atribuciones:
- Elaborar el proyecto del Programa Anual de Auditorías, Visitas e Inspecciones y proponer modificaciones de manera
justificada, de conformidad a los lineamientos establecidos para el efecto;
- Realizar auditorías, visitas, compulsas e inspecciones, conforme al Programa Anual de Auditorías,
Visitas e Inspecciones aprobado por el Auditor Superior;
- Revisar, analizar y fiscalizar las cuentas públicas de las Entidades fiscalizadas, de
conformidad con la legislación y normatividad aplicables;
- Fiscalizar los recursos públicos federales de conformidad con la legislación aplicable y los
convenios de colaboración y coordinación celebrados con la Auditoria Superior de la Federación;
- Verificar que las auditorías incluyan la revisión de los resultados presupuestales, económicos
y financieros consignados en la cuenta pública; así como los resultados contables y su incidencia
en cuentas patrimoniales o de balance;
- Formular los estudios, opiniones, dictámenes, informes y demás documentos que le sean requeridos por el Auditor Superior;
- Formular y elaborar las observaciones, las acciones promovidas y recomendaciones que deriven
de los procedimientos de fiscalización, para su integración en los informes de observaciones
preliminares y del resultado, según corresponda;
- Elaborar y someter a la aprobación del Auditor Superior los proyectos de informes de Observaciones
Preliminares y del Resultado que deriven de la revisión a las Entidades Fiscalizadas;
- Llevar a cabo, la reunión de confronta con el titular o representante de la Entidad fiscalizada;
- Informar al Auditor Superior cuando éste lo solicite, sobre el avance del Programa Anual de
Auditorías, Visitas e Inspecciones;
- Levantar actas en el proceso de fiscalización en coordinación con la Dirección Jurídica;
- Elaborar y someter a la aprobación del Auditor Superior el proyecto de los informes de observaciones
preliminares y del resultado;
- Informar al Auditor Superior cuando una persona física, moral o un servidor público de las entidades
fiscalizadas no proporcionen la información y documentación requerida;
- Elaborar y mantener actualizados los lineamientos y Manuales de procedimientos en materia de fiscalización;
- Elaborar la agenda de auditorías, visitas e inspecciones y designar el personal para
efectuar la revisión, con base en la planeación;
- Fiscalizar las situaciones excepcionales, que determine el Auditor Superior en los términos establecidos en la Ley;
- Emitir la opinión de cumplimiento de la publicación de la información financiera establecida por
la Ley de Disciplina Financiera de las Entidades Federativas y los Municipios;
- Validar las cifras de recaudación del impuesto predial y de los derechos de agua de los municipios del Estado;
- Validar la información y evidencia del cumplimiento presentadas a través del Sistema de Evaluación
de Armonización Contable, y
- Las demás que le confieran las disposiciones legales aplicables, los Manuales de organización y de
procedimientos o las que asigne directamente el Auditor Superior.
Dirección Jurídica
Tendrá las siguientes atribuciones:
- Asesorar jurídicamente al Auditor Superior y a los demás servidores públicos del Órgano Superior, en materia de fiscalización;
- Asesorar jurídicamente a las Entidades fiscalizadas en materia de fiscalización;
- Representar al Auditor Superior y ejercer las acciones correspondientes en juicios y procedimientos derivados
del proceso de fiscalización en los que el Órgano Superior sea parte;
- Sustanciar el recurso de revocación al que hace referencia la Ley, presentando el proyecto de resolución al Auditor
Superior para que éste resuelva;
- Elaborar y actualizar los formatos de actas de notificaciones, actas parciales de inicio, actas de entrega de documentación,
actas finales de visita, actas de confronta y las demás que se requieran en el desarrollo de los procedimientos de fiscalización;
- Elaborar las órdenes de visita en los términos y especificaciones solicitados por los Titulares de las Direcciones de Auditoría
y Revisión de Cuenta Pública, de Auditoría de Desempeño y de Análisis, Control y Seguimiento, conforme al Programa Anual de Auditorías,
Visitas e Inspecciones;
- Elaborar requerimientos, acuerdos de imposición de multas y demás documentos que se requieran para el ejercicio de sus
atribuciones, dentro de los procedimientos de fiscalización;
- Asesorar jurídicamente a los auditores y demás personal que participe en los procedimientos de fiscalización, en la formulación
de las observaciones, acciones promovidas y recomendaciones que deriven de la revisión de la cuenta pública;
- Validar el fundamento jurídico de las observaciones, acciones promovidas y recomendaciones contenidas en el
Informe de Observaciones Preliminares y en el Informe del Resultado;
- Notificar resoluciones, multas y demás actos administrativos que emita el Órgano Superior dentro del procedimiento
de fiscalización, y
- Las demás que le confieran las disposiciones legales aplicables, los Manuales de organización y de procedimientos o las
que asigne directamente el Auditor Superior.
Dirección Administrativa
Tendrá las siguientes atribuciones:
- Administrar los recursos financieros, humanos y materiales de conformidad con las disposiciones legales, administrativas y
acorde con las políticas que emita el propio Órgano Superior;
- Elaborar y someter a consideración del Auditor Superior el proyecto de Presupuesto Anual y vigilar su correcta y oportuna
ejecución;
- Ejercer y glosar el presupuesto autorizado;
- Aplicar un sistema de contabilidad a efecto de cumplir con la normatividad en materia de contabilidad gubernamental;
- Elaborar y entregar mensualmente los estados e informes financieros y presupuestales;
- Programar, presupuestar, ejecutar y controlar el gasto, así como integrar y validar la información que lo soporte;
- Registrar y controlar el ejercicio presupuestal;
- Elaborar los informes necesarios para la integración de la Cuenta Pública;
- Pagar los sueldos, salarios y demás prestaciones al personal;
- Pagar a proveedores de bienes, servicios y arrendamientos, de acuerdo con las disposiciones del Manual de Adquisiciones,
Arrendamientos y Servicios del Órgano Superior;
- Proponer al Auditor Superior la incorporación, destino y desincorporación de bienes muebles e inmuebles del dominio
público del Estado afectos a su servicio;
- Elaborar y ejecutar el programa anual de adquisiciones de bienes, servicios y arrendamientos y el programa anual de
mantenimiento preventivo de vehículos y de mobiliario;
- Inventariar los bienes muebles para su control;
- Vigilar el cumplimiento de la normatividad relativa a la protección civil, la seguridad e higiene de las áreas comunes y de trabajo;
- Llevar a cabo los procedimientos de adquisición de conformidad al Manual de Adquisiciones, Arrendamientos y Servicios
del Órgano Superior y demás disposiciones aplicables;
- Tramitar y gestionar ingresos, nombramientos, remociones, renuncias, licencias, comisiones, jubilaciones,
término de la relación laboral, pago de indemnizaciones y cualquier otro movimiento administrativo que modifique
la relación laboral de los servidores públicos;
- Emitir las bases o lineamientos para la incorporación, planeación, organización, operación, desarrollo, control,
evaluación y ascensos del Servicio Fiscalizador de Carrera del Órgano Superior;
- Proponer al Auditor Superior el Programa de otorgamiento de incentivos, bonos y estímulos a los servidores públicos del
Órgano Superior;
- Gestionar convenios de colaboración y vinculación con instituciones académicas públicas y privadas,
para beneficio del personal;
- Elaborar, ejecutar y evaluar el programa anual de capacitación;
- Asesorar a los servidores públicos, en lo relativo a la declaración de situación patrimonial,
así como en el procedimiento de entrega recepción, en su caso;
- Procurar contar con las unidades, comités o cualquier órgano colegiado que, por disposición normativa, tenga la
obligación de integrarse o instalarse dentro del Órgano Superior;
- Coordinar las actividades de la Unidad de Sistemas y Seguridad Informática, así como la de Soporte Técnico, y
- Las demás que le asignen otras disposiciones legales, manuales de organización y procedimientos o le designe el Auditor Superior.
Dirección de Analisis, Control y Seguimiento
Tendrá las siguientes atribuciones:
- Dar seguimiento al avance y situación que guardan los procedimientos de responsabilidades administrativas que radiquen los OIC
y la Coordinación de Responsabilidades Administrativas, con motivo de posibles faltas de su competencia, hasta su conclusión;
- Elaborar el Informe sobre el avance la situación que guardan los procedimientos de responsabilidades administrativas para
la aprobación del Auditor Superior y posterior remisión al H. Congreso del Estado;
- Analizar y elaborar el Informe de Avance de Gestión Financiera de las Entidades fiscalizadas, para la aprobación del Auditor
Superior y posterior remisión al H. Congreso del Estado;
- Realizar el estudio y evaluación del control interno de las Entidades fiscalizadas de acuerdo con el Programa Anual de Auditorías,
Visitas e Inspecciones;
- Realizar visitas de inspección a las Entidades fiscalizadas, para verificar el cumplimiento en materia de control interno,
de acuerdo con Programa Anual de Auditorías, Visitas e Inspecciones;
- Levantar las actas que se requieran, dentro del proceso de fiscalización, en coordinación con la Dirección Jurídica;
- Elaborar las observaciones y recomendaciones en materia de control interno, para su incorporación en el Informe de
Observaciones Preliminares y en el informe del Resultado;
- Llevar a cabo, la reunión de confronta con el titular o
representante de la Entidad fiscalizada;
- Proponer al Auditor Superior los criterios e indicadores de revisión para la fiscalización y la práctica de auditorías
en materia de control interno;
- Requerir la información y documentación a las entidades fiscalizables para la planeación y práctica de auditorías, visitas e
inspecciones en materia de control interno;
- Determinar y elaborar las observaciones que deriven de los informes de avance de gestión financiera de las Entidades
fiscalizadas, de acuerdo con el Programa Anual de Auditorías, Visitas e Inspecciones, para su incorporación en el informe
de observaciones preliminares y en el del resultado, y
- Las demás que le confieran las disposiciones legales aplicables, los Manuales de organización y de procedimientos o las que
asigne directamente el Auditor Superior.
Dirección de Auditoría de Desempeño
Tendrá las siguientes atribuciones:
- Elaborar y someter a la aprobación del Auditor Superior el proyecto de Programa Anual de Auditoría de Desempeño;
- Realizar auditorías de desempeño de conformidad a la normatividad y lineamientos aplicables;
- Elaborar los calendarios de auditorías, visitas e inspecciones y designar el personal para efectuar la
revisión con base en la planeación;
- Levantar las actas que se requieran dentro del proceso de fiscalización en coordinación con la Dirección Jurídica;
- Formular las observaciones y recomendaciones que se deriven de la revisión de desempeño realizada a las Entidades Fiscalizadas;
- Elaborar y someter a la aprobación del Auditor Superior los proyectos de informes de Observaciones
Preliminares y del Resultado que deriven de la revisión a las Entidades Fiscalizadas; en materia de Desempeño;
- Llevar a cabo, la reunión de confronta con el titular o representante de la Entidad fiscalizada;
- Analizar la información remitida por las Entidades fiscalizadas para solventar las observaciones que así proceda;
- Elaborar el Informe del Resultado de Desempeño derivado de la revisión a las Entidades fiscalizadas, y
- Las demás que le confieran las disposiciones legales aplicables, los Manuales de organización y de procedimientos
o las que asigne directamente el Auditor Superior.
Auditor Superior
Lic. Ana Georgina Tavera Castañeda
Directora de Auditoría de Desempeño y Encargada de Despacho del Órgano Superior de Fiscalización del Estado de Aguascalientes
ana.tavera@osfags.gob.mx
(449) 918 3614 Ext. 101
Despacho del Auditor Superior
Direcciones
Mario Hiram Bravo de Luna
Encargado de Despacho de la Dirección Administrativa
mario.bravo@osfags.gob.mx
449 918 3614 Ext. 103
Ing. Fabio Alberto Valdivia Palomo
Jefe de Departamento de Sistemas, Seguridad e Informática y Soporte Técnico
fabio.valdivia@osfags.gob.mx
449 918 3614 Ext. 129
C.P. Miguel Angel Reyes Barrera
Director de Auditoría Financiera y Revisión de la Cuenta Pública
miguel.reyes@osfags.gob.mx
449 918 3614 Ext. 116
Lic. Citlalli Ventura Ramírez
Dirección Jurídica
449 918 3614 Ext. 113
Dirección de Análisis, Control y Seguimiento
449 918 3614 Ext. 124
Lic. Ana Georgina Tavera Castañeda
Dirección de Auditoría de Desempeño
449 918 3614 Ext. 121
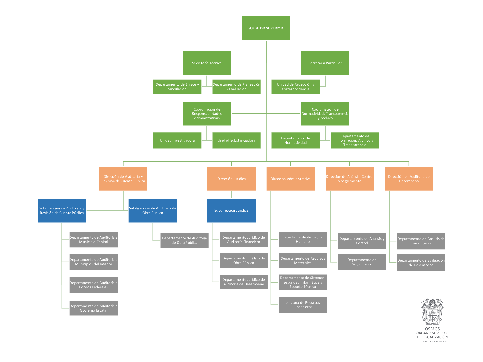
Organigrama